首页
学校发展
教师发展
教学研究
课程建设
学生发展
艺体风采
办学特色
招生招聘
校务公开
US
操作成功
×
×
首页
>
招生招聘
>
自主招生
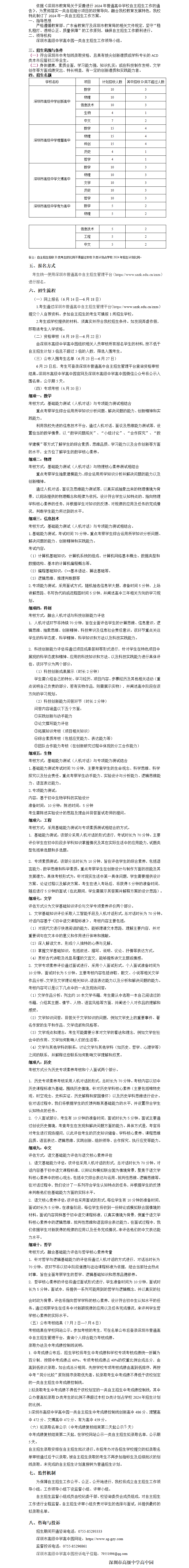
深圳市高级中学高中园2024年一类自主招生简章
2024-06-13 14:55
深圳市高级中学高中园2024年一类自主招生简章
2024-06-13 14:55
上一条11111:
深圳市高级中学高中园(创新高中、理慧高中、文博高中、有为高中)2024年二类自主招生简章
下一条:
2023年深圳市高级中学高中园二类自主招生专项考核合格名单及专业合格分数线公示